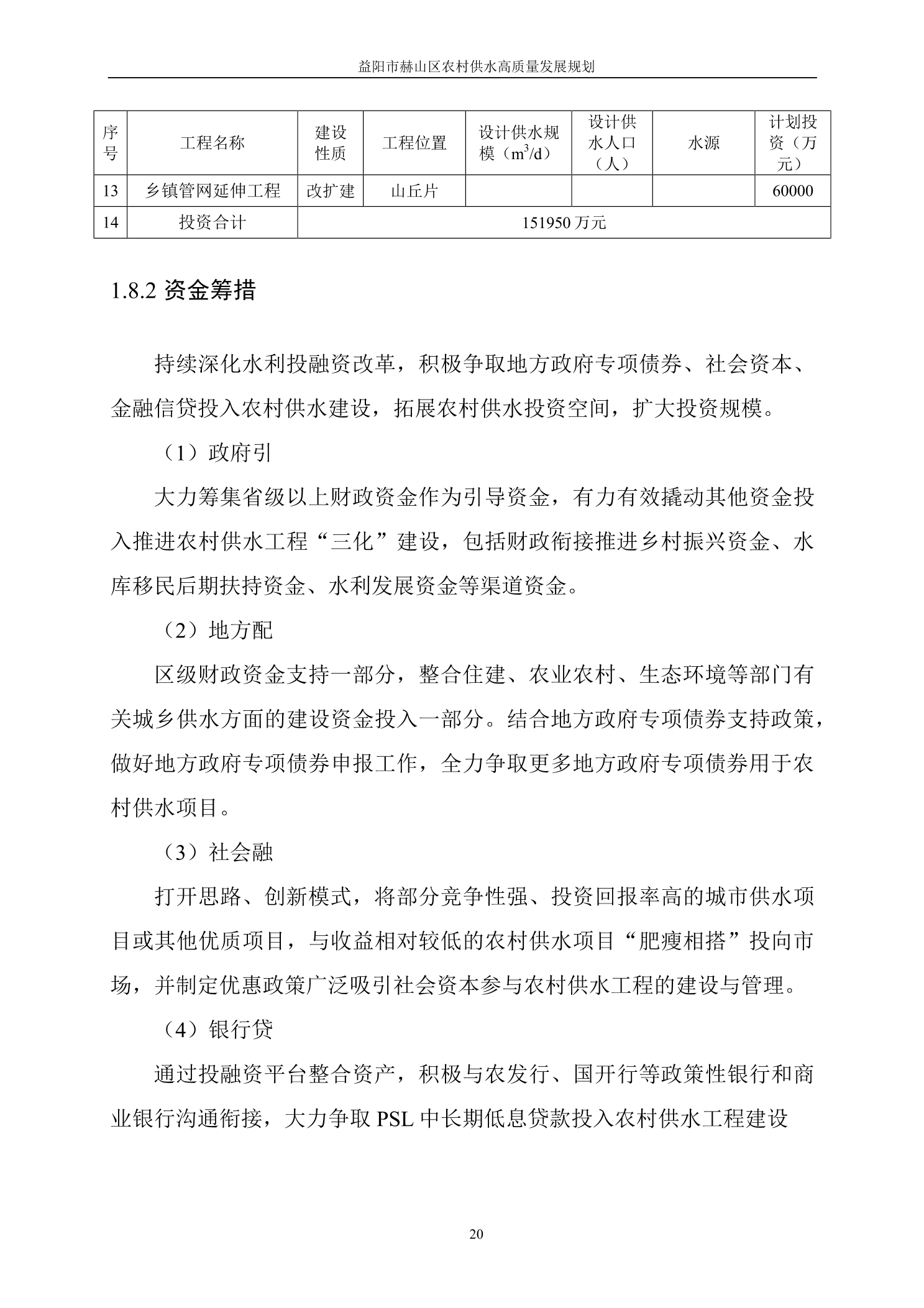
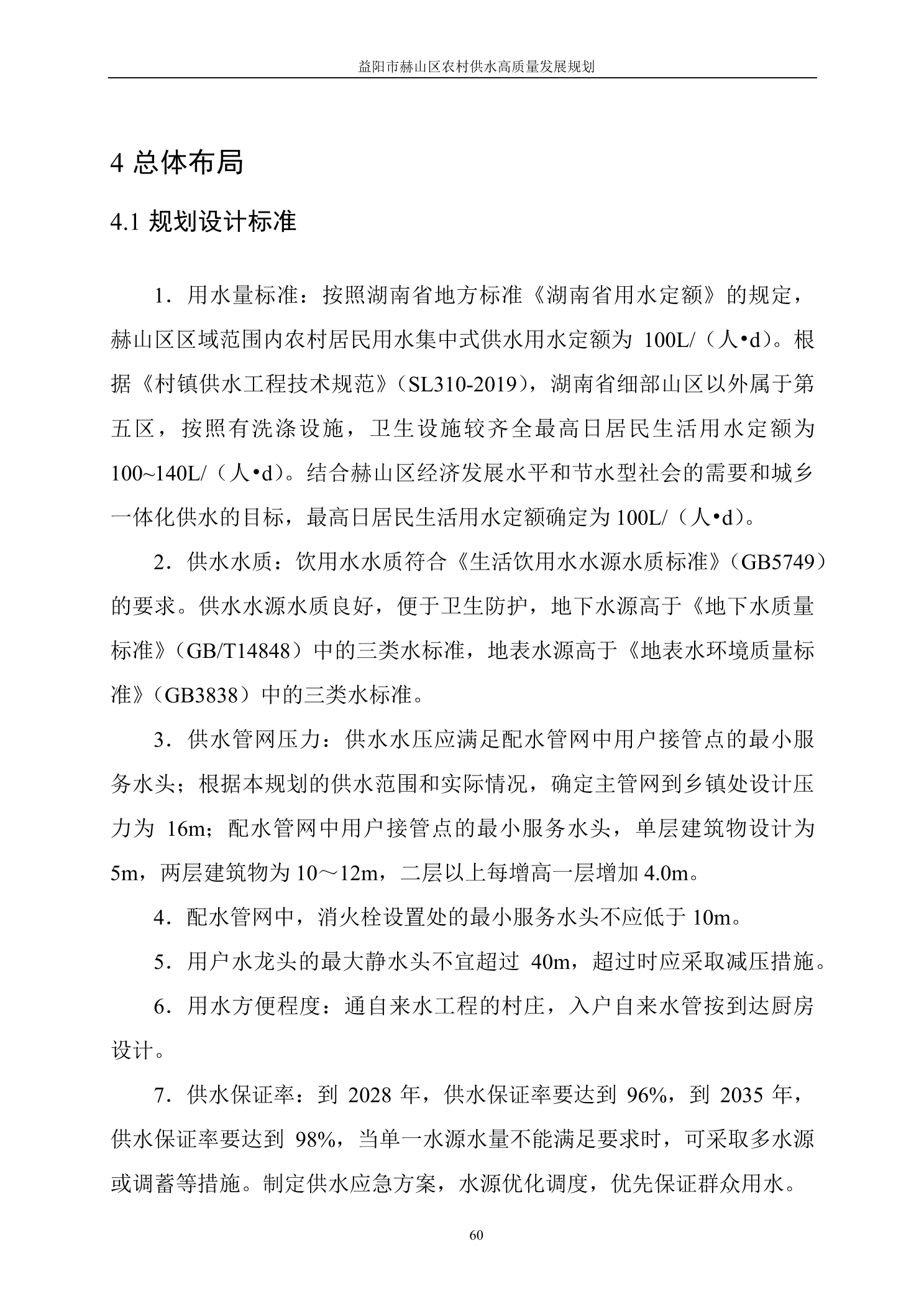
益阳市赫山区农村供水高质量发展规划

发布时间:2025-04-25 17:45 信息来源:区水利局 作者: 浏览量: 【字体: 【打印本页】








































































































































































































































扫一扫在手机打开当前页