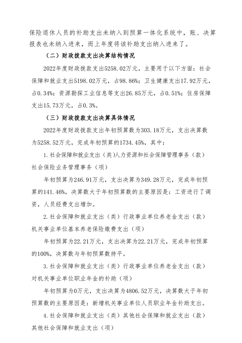
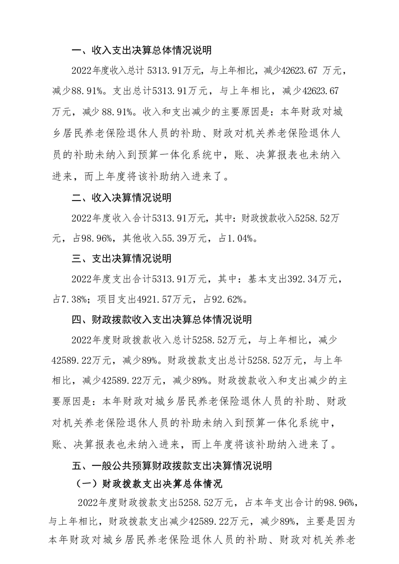
当前位置:
首页
>
政府信息公开平台
>
区直单位
>
区人社局
>
财政信息
2022年度益阳市赫山区社会保险服务中心部门决算
信息来源:人社局
作者:人社局
浏览量:
字体:【字体:
大
中
小
】
【打印本页】
索引号:
4309030009/2023-1825266
发布机构:
赫山区人社局
发文日期:
2023-09-15 15:27
信息类别:
综合政务
公开范围:
全部公开
公开方式:
政府网站
相关附件
赫山区社会保险服务中心2022年度部门整体支出绩效评价报告.doc
扫一扫在手机打开当前页