当前位置:
首页
>
政府信息公开平台
>
区直单位
>
区工信局
>
财政信息
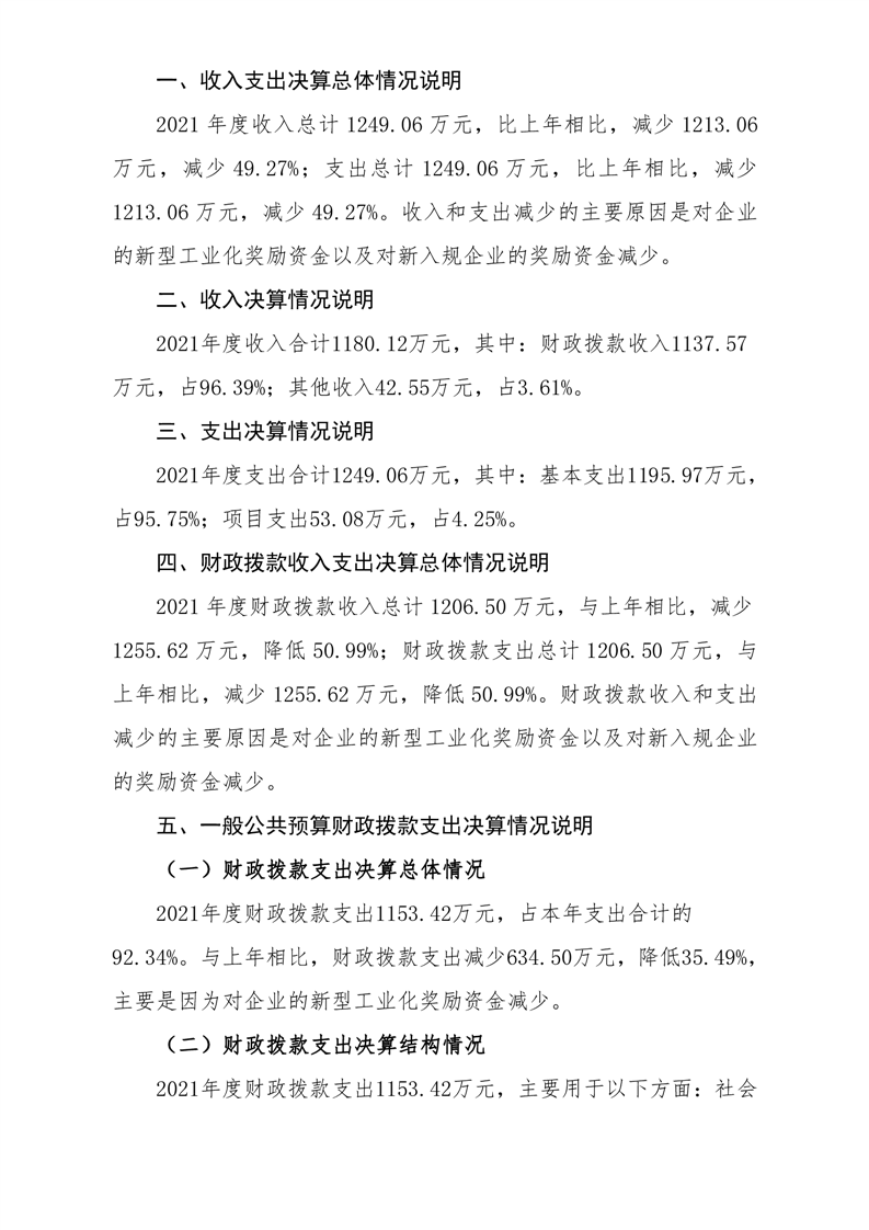
2021年度益阳市赫山区工业和信息化局部门决算
信息来源:工信局
作者:
浏览量:
字体:【字体:
大
中
小
】
【打印本页】
索引号:
4309030009/2022-1676842
发布机构:
赫山区工信局
发文日期:
2022-11-03 14:49
信息类别:
综合政务
公开范围:
全部公开
公开方式:
政府网站
附件:
益阳市赫山区2021年度制造强省建设等政策措施成效奖励专项资金绩效自评报告.docx
益阳市赫山区工信局2021年度整体支出绩效评价报.docx
扫一扫在手机打开当前页