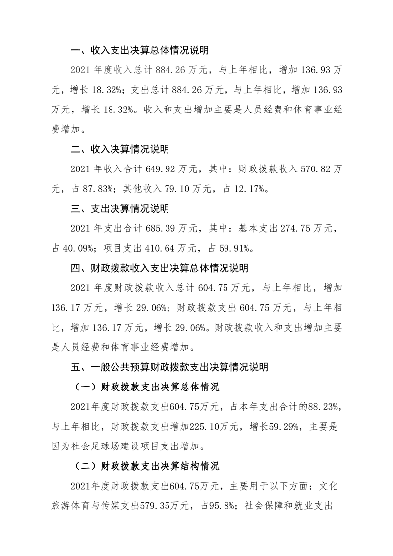
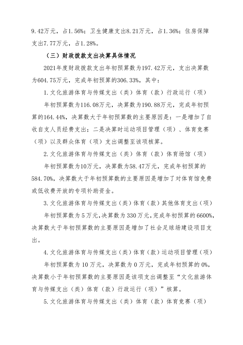
当前位置:
首页
>
政府信息公开平台
>
区直单位
>
区文旅广体局
>
财政信息
2021年度 益阳市赫山区全民健身服务中心部门决算
信息来源:文旅广体局
作者:
浏览量:
字体:【字体:
大
中
小
】
【打印本页】
索引号:
4309030009/2022-1677670
发布机构:
赫山区文广新局
发文日期:
2022-11-04 12:30
信息类别:
综合政务
公开范围:
全部公开
公开方式:
政府网站
附件:
益阳市赫山区全民健身服务中心2021年度部门整体支出绩效评价报告.docx
益阳市赫山区全民健身服务中心2021年度社会足球场建设项目支出绩效评价报告.docx
扫一扫在手机打开当前页