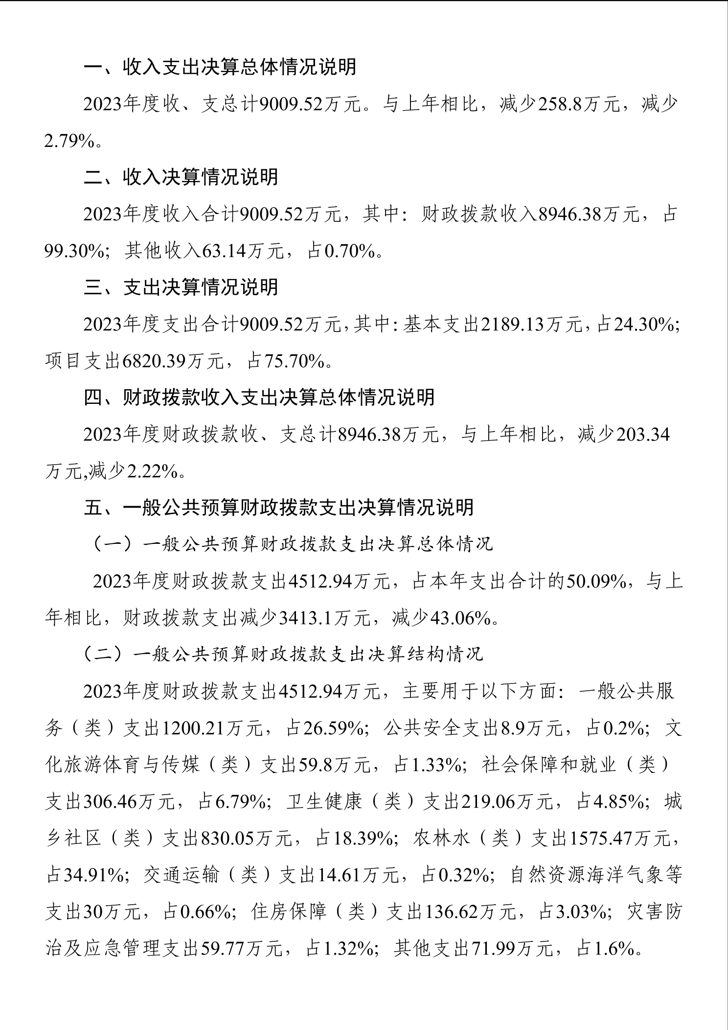
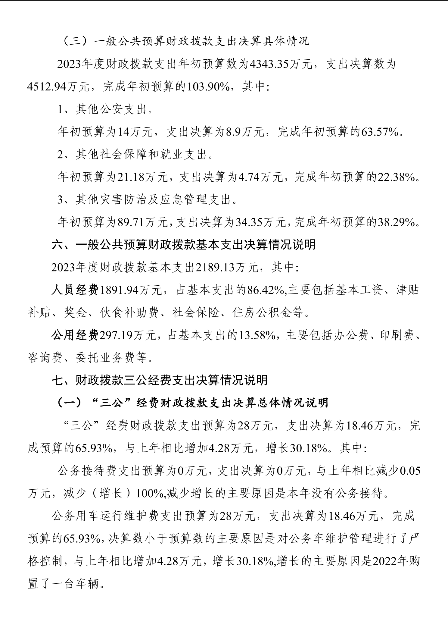
2023年度谢林港镇部门决算

信息来源:上传 作者:谢林港镇 浏览量: 字体:【字体: 【打印本页】
索引号: 430972999000/2024-1985336 发布机构: 谢林港镇 发文日期: 2024-09-10 16:11
信息类别: 综合政务 公开范围: 全部公开 公开方式: 政府网站





































































































扫一扫在手机打开当前页