2017年8月2日 星期三
设为首页
|
加入收藏
当前位置:
首页
>
赫山教育局
>
政务公开
>
公告通知
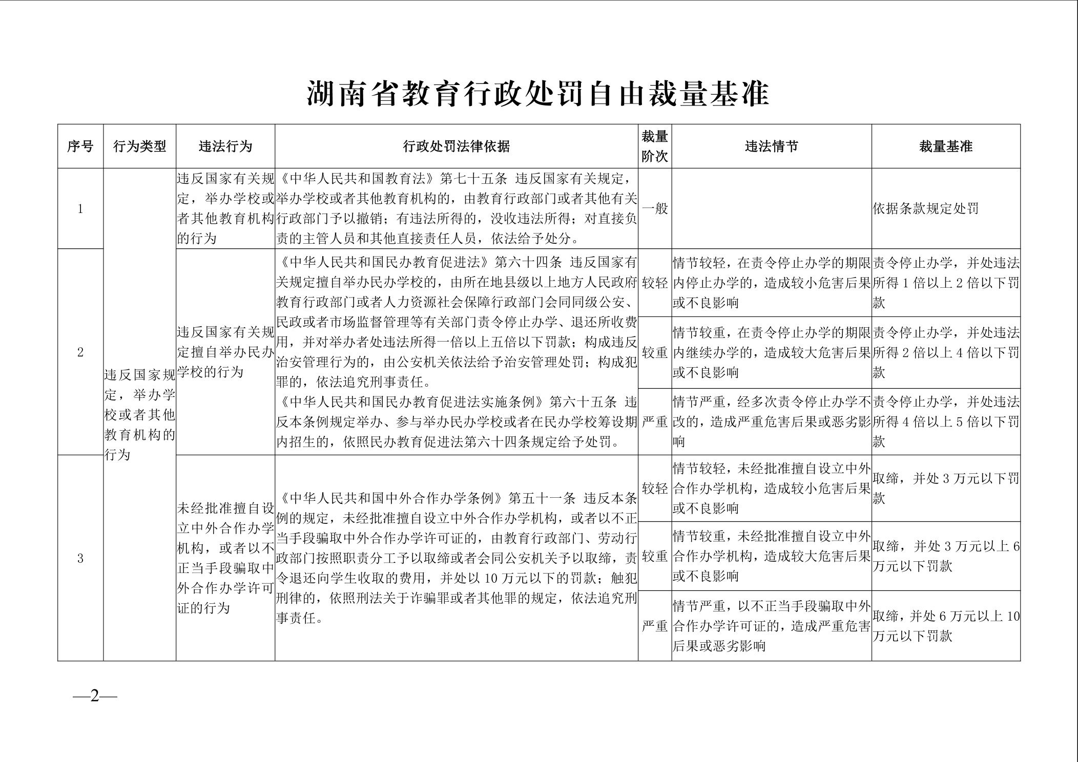
湖南省教育厅关于印发《湖南省教育行政 处罚自由裁量基准》的通知(湘教发〔2024〕32 号)
更新时间:
2024-09-11 09:33
来源:
区教育局
作者:
局安全法制股
点击量: