2017年8月2日 星期三
设为首页
|
加入收藏
当前位置:
首页
>
赫山教育局
>
政务公开
>
财务信息
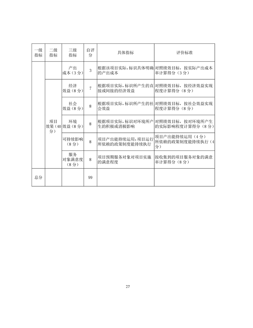
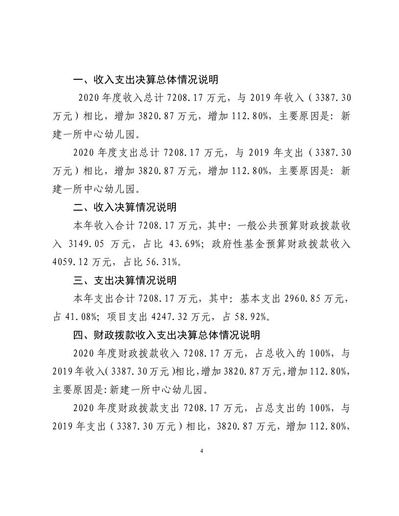
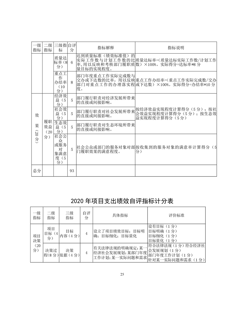
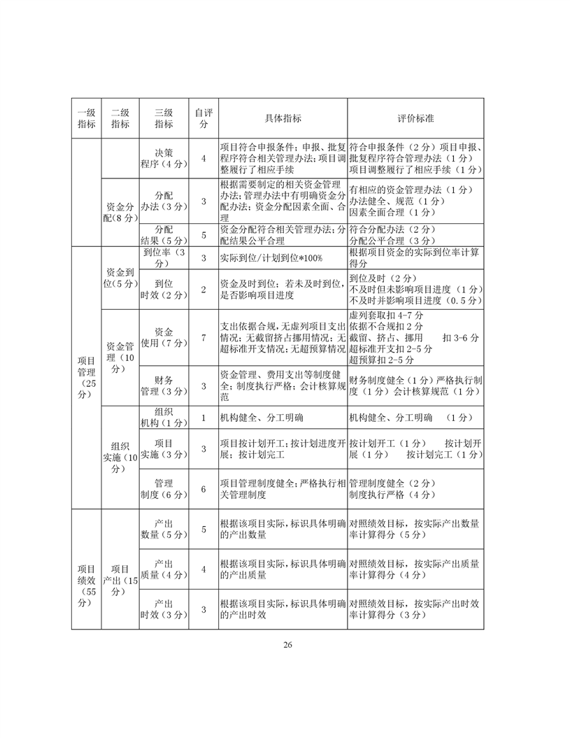
2020年度益阳市赫山区泥江口镇中心学校部门决算
更新时间:
2021-10-19 12:24
来源:
局计财股
作者:
点击量:
附件:
2020年度益阳市赫山区泥江口镇中心学校决算报表.XLS