当前位置: 首页 > 公开领域 > 养老服务

养老机构等级划分与评定

详细信息

公开具体内容

养老机构等级划分与评定

编辑 锁定 讨论 上传视频
《养老机构等级划分与评定》(GB/T 37276-2018)是2019年7月1日实施的一项中国国家标准,归口于全国社会福利服务标准化技术委员会。 [1] 
《养老机构等级划分与评定》(GB/T 37276-2018)规定了养老机构等级划分与标志、申请等级评定应满足的基本要求与条件、等级评定。该标准适用于养老机构等级划分与评定工作。 [2] 
中文名
养老机构等级划分与评定
外文名
Classification and accreditation for senior care organization
标准号
GB/T 37276-2018
发布日期
2018-12-28
实施日期
2019-07-01
标准类别
管理
中国标准分类号
A20
国际标准分类号
03.080.99
归口单位
全国社会福利服务标准化技术委员会
执行单位
全国社会福利服务标准化技术委员会
主管部门
中国民政部
性    质
推荐性国家标准
状    态
现行

养老机构等级划分与评定制定过程

编辑

养老机构等级划分与评定制定背景

截至2017年底,全国60岁及以上老年人口已达24090万人,占总人口的17.3%。注册登记养老机构2.88万个,机构床位383.5万张。中国人口老龄化不断加剧,养老服务需求快速增长,养老机构成为老年人社会化养老的重要方式。养老机构的服务质量直接关系到入住老年人的切身利益,直接关系到养老机构的生存与发展,直接关系到社会对政府监管工作的满意度。 [3] 
党中央、国务院高度重视养老服务质量问题。2016年12月,习近平总书记在中央财经领导小组第14次会议上发表重要讲话,要求加快建立全国统一的服务质量标准和评价体系。2017年3月,民政部、原质检总局、国家标准委等部门联合启动养老院服务质量建设专项行动。同年9月,中共中央、国务院发布《关于开展质量提升行动的指导意见》,将质量提升进一步上升到战略高度。 [3] 

养老机构等级划分与评定编制进程

2018年12月7日,国家标准计划《养老机构等级划分与评定》(20183299-T-314)下达,项目周期12个月,由TC315(全国社会福利服务标准化技术委员会)归口上报及执行,主管部门为中国民政部。全国标准信息公共服务平台显示,该计划已完成网上公示、起草、征求意见、审查、批准、发布工作。 [4] 
2018年12月28日,国家标准《养老机构等级划分与评定》(GB/T 37276-2018)由中华人民共和国国家市场监督管理总局、中国国家标准化管理委员会发布。 [2] 
2019年2月18日,国家市场监督管理总局、国家标准化管理委员会召开新闻发布会,批准发布了646项国家标准。其中,《养老机构等级划分与评定》这一国家标准,填补了该领域的空白。 [5] 
2019年7月1日,国家标准《养老机构等级划分与评定》(GB/T 37276-2018)实施。 [1] 

养老机构等级划分与评定制定依据

国家标准《养老机构等级划分与评定》(GB/T 37276-2018)依据中国国家标准《标准化工作导则 第1部分:标准的结构和编写规则》(GB/T 1.1-2009)规则起草。 [2] 

养老机构等级划分与评定起草工作

主要起草人黄胜伟、孙文灿、董少龙、马雅欣、唐正、冯剑、成绯绯、高云霞、高华俊、柳永法、李红兵、丁勇、付林、姚慧、栾晓军、曹苏娟、孙文平、曾伟、徐启华、张善斌、吴丽丽、任慧。 [1] 

养老机构等级划分与评定标准目次

编辑
前言
1范围
1
2规范性引用文件
1
3术语和定义
1
4等级划分与标志
2
5申请等级评定应满足的基本要求与条件
2
6等级评定
4
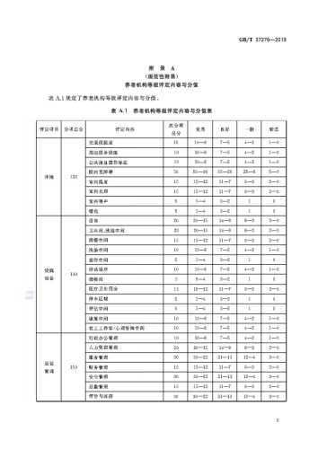
附录A(规范性附录)养老机构等级评定内容与分值
5
参考资料: [2] 

养老机构等级划分与评定内容范围

编辑
《养老机构等级划分与评定》(GB/T 37276-2018)标准共118条,除范围、规范性引用文件、术语和定义外,共对养老机构等级划分与评定提出102条要求,主要内容包括等级划分与标志、申请等级评定应满足的基本要求与条件、等级评定、规范性附录(养老机构等级评定内容与分值表)。 [3]  该标准适用于养老机构等级划分与评定工作。 [2] 
一是等级划分与标志。该部分解释了养老机构的等级评定与各评定内容之间的整体关系,同时对各等级标志的呈现与管理方式作了规定。 [3] 
二是申请等级评定应满足的基本要求与条件。该部分规定了养老机构申请等级评定所应满足的基本要求以及对应等级的基本条件。通过对养老机构的执业证明、工作人员的要求或资质、空间配置、以及运营管理与服务提出基本要求,为养老机构申请等级评定设立了基准线。同时,通过规定各等级养老机构应满足的入住率、服务提供、人员配比与资质以及硬件设施的要求,为养老机构等级评定申请划定了差异性门槛。 [3] 
三是等级评定。该部分对等级评定管理过程中的评定原则、评定方法、评定人员、评定做出了要求,以保证评定工作的科学、有效。评定方法中各部分分值的划分则体现了《养老机构等级划分与评定》的指导思想,即以服务为重,同时对养老机构环境、设施设备、运营管理等重要方面进行综合评价。此外,按照《养老机构等级划分与评定》第六章的规定,养老机构可根据自身情况自愿向评定机构提出参与评定的申请。 [3] 
四是规范性附录“养老机构等级评定内容与分值”。该部分作为评定方法的补充条款,阐释了养老机构等级评定的主要内容,包括环境、设施设备、运营管理、服务四个分项及其次分项。环境的评价内容从交通便捷度、周边服务设施、公共信息图形标志、无障碍设计、室内温度、室内光照质量、室内噪音水平共7个方面提出要求。设施设备的评价内容从居室、卫生间及洗浴空间、就餐空间、洗涤空间、接待空间、活动场所、储物间、医疗卫生用房、停车区域、电梯或升降移动装置及坡道、评估空间、康复空间、社工工作室/心理咨询空间共13个方面提出要求。运营管理的评价内容从行政办公管理、人力资源管理、服务管理、财务管理、安全管理、后勤管理、评价与改进共7个方面提出要求。服务的评价内容从出入院服务、生活照料服务、膳食服务、清洁卫生服务、洗涤服务、医疗护理服务、文化娱乐服务、心理/精神支持服务、安宁服务、委托服务、康复服务、教育服务、居家上门服务共13个方面提出要求。同时,该部分也对各次分项的打分区间做出了说明。 [3] 

养老机构等级划分与评定引用文件

编辑
GB/T 10001.1 公共信息图形符号第1部分:通用符号
GB/T 100019 标志用公共信息图形符号第9部分:无障碍设施符号
GB/T 35796-2017 养老机构服务质量基本规范
MZ/T 032-2012 养老机构安全管理
MZ/T 039 老年人能力评估
-
参考资料: [2] 

养老机构等级划分与评定意义价值

编辑
《养老机构等级划分与评定》(GB/T 37276-2018)是贯彻落实习近平总书记重要指示精神,进一步推进养老机构服务质量建设专项行动,建立健全养老机构评价体系的重要措施,有利于持续提高全国养老机构规范化管理水平,有利于提升入住老年人的安全感、幸福感、获得感。 [3] 
一是填补了养老机构等级划分与评定国家标准的空白。由于缺乏全国统一的养老机构标准,养老机构开展质量建设缺乏规范化引导,社会对养老机构的质量评价也缺乏依据。《养老机构等级划分与评定》(GB/T 37276-2018)填补了养老机构等级国家标准空白,健全了养老机构分级标准体系,通过客观、公正、透明的评价,引导养老机构提供优质服务。 [3] 
二是增强机构等级透明度,方便老年人选择满意的养老机构。中国养老机构发展不平衡、服务水平参差不齐,广大老年人对养老机构了解不全面。选择养老机构时,老年人难以挑选到自己满意的养老机构。通过施行《养老机构等级划分与评定》(GB/T 37276-2018)国家标准,对机构进行客观的等级评定,公示等级评定结果,可以降低信息不对称的程度,方便有需求的老年人及其家庭做出选择,有利于更好地保护老年人合法权益,增强老年人幸福感和获得感。

基本信息

所属领域 养老服务
一级事项 养老服务行业管理信息 二级事项 养老机构评估信息
公开时限 制定或获取评估结果之日起10个工作日内 公开方式 主动
公开依据 《养老机构管理办法》、《养老机构等级划分与评定》、各地相关评估政策、《信息公开条例》及相关规定
公开主体 龙光桥街道办事处
公开层级1 县级 公开渠道和载体 政府网站,两微一端,政务服务中心
  • 详细信息
  • 基本信息