赫山区人民政府
赫山首页
奋进赫山
政务要闻
多彩资湘
信息公开
政务服务
互动交流
中国政府网
|
湖南省政府网
|
益阳市政府网
长者关爱模式
返回标准模式
我的门户
无障碍浏览
繁體
赫山区人民政府
― www.hnhs.gov.cn ―
赫山首页
奋进赫山
政务要闻
多彩资湘
信息公开
政务服务
互动交流
当前位置:
首页
>
政府信息公开平台
>
乡镇街道、工业园
>
沧水铺镇
>
财政信息
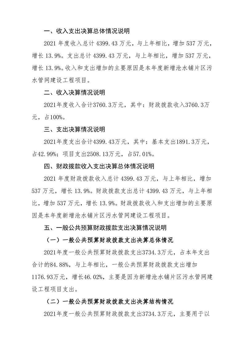
益阳市赫山区沧水铺镇人民政府2021年度部门决算公开
信息来源:沧水铺镇
作者:
浏览量:
1081
字体:【字体:
大
中
小
】
【打印本页】
分享到:
索引号:
4309030009/2022-1591801
发布机构:
沧水铺镇
发文日期:
2022-10-30 12:16
信息类别:
综合政务
公开范围:
全部公开
公开方式:
政府网站
附件:
益阳市赫山区沧水铺镇人民政府2021年度部门整体支出绩效评价报告.docx
益阳市赫山区沧水铺镇人民政府2021年度污水管网项目支出绩效评价报告.docx
扫一扫在手机打开当前页
“湘易办”超级服务端
关注微信公众号