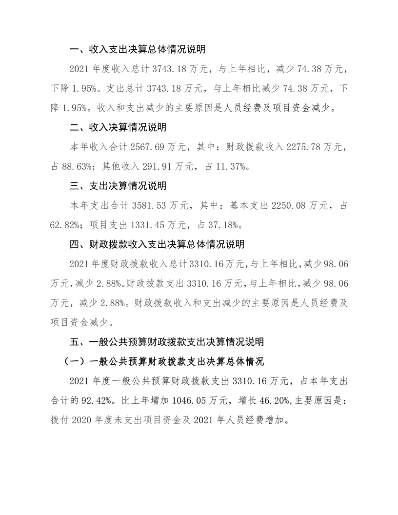
当前位置:
首页
>
政府信息公开平台
>
区直单位
>
区文旅广体局
>
财政信息
2021年度益阳市赫山区文化旅游广电体育局部门决算
信息来源:文旅广体局
作者:
浏览量:
字体:【字体:
大
中
小
】
【打印本页】
索引号:
4309030009/2022-1677254
发布机构:
赫山区文广新局
发文日期:
2022-11-04 08:47
信息类别:
综合政务
公开范围:
全部公开
公开方式:
政府网站
附件:
益阳市赫山区文化旅游广电体育局2021年度部门整体支出绩效评价报告.docx
益阳市赫山区文化旅游广电体育局2021年度图书馆数字化总分馆建设项目支出绩效自评报告.docx
益阳市赫山区文化旅游广电体育局2021年度袁铸仁烈士文化广场建设项目支出绩效自评报告.docx
扫一扫在手机打开当前页