当前位置:
首页
>
政府信息公开平台
>
区直单位
>
区经济经营服务站
>
财政信息
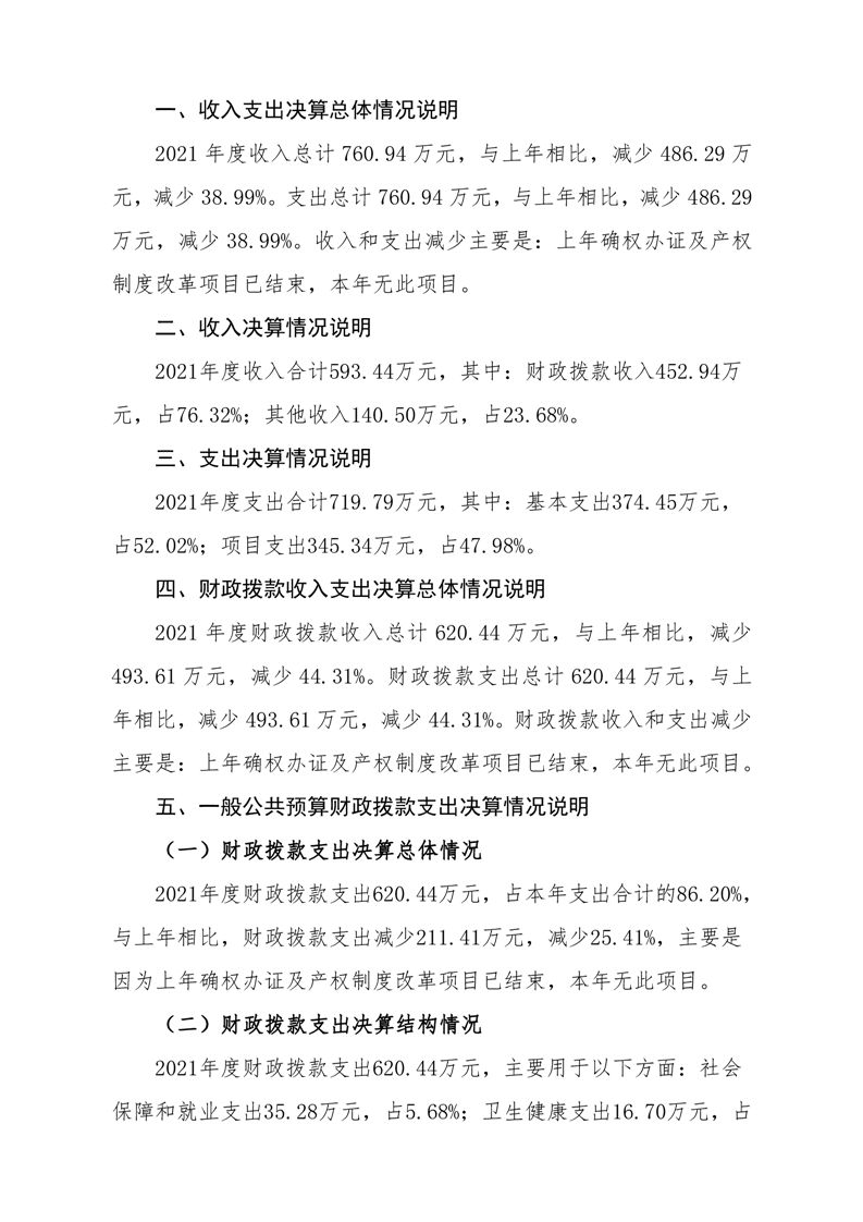
2021年度 益阳市赫山区农村经济经营服务站部门决算
信息来源:赫山区农村经济经营服务站
作者:
浏览量:
字体:【字体:
大
中
小
】
【打印本页】
索引号:
4309030009/2022-1677780
发布机构:
赫山区经管局
发文日期:
2022-11-04 14:30
信息类别:
综合政务
公开范围:
全部公开
公开方式:
政府网站
附件:
益阳市赫山区农村经济经营服务站2021年度部门整体支出绩效评价报告.docx
扫一扫在手机打开当前页