当前位置:
首页
>
政府信息公开平台
>
区直单位
>
区自然资源局
>
国土业务
>
业务工作
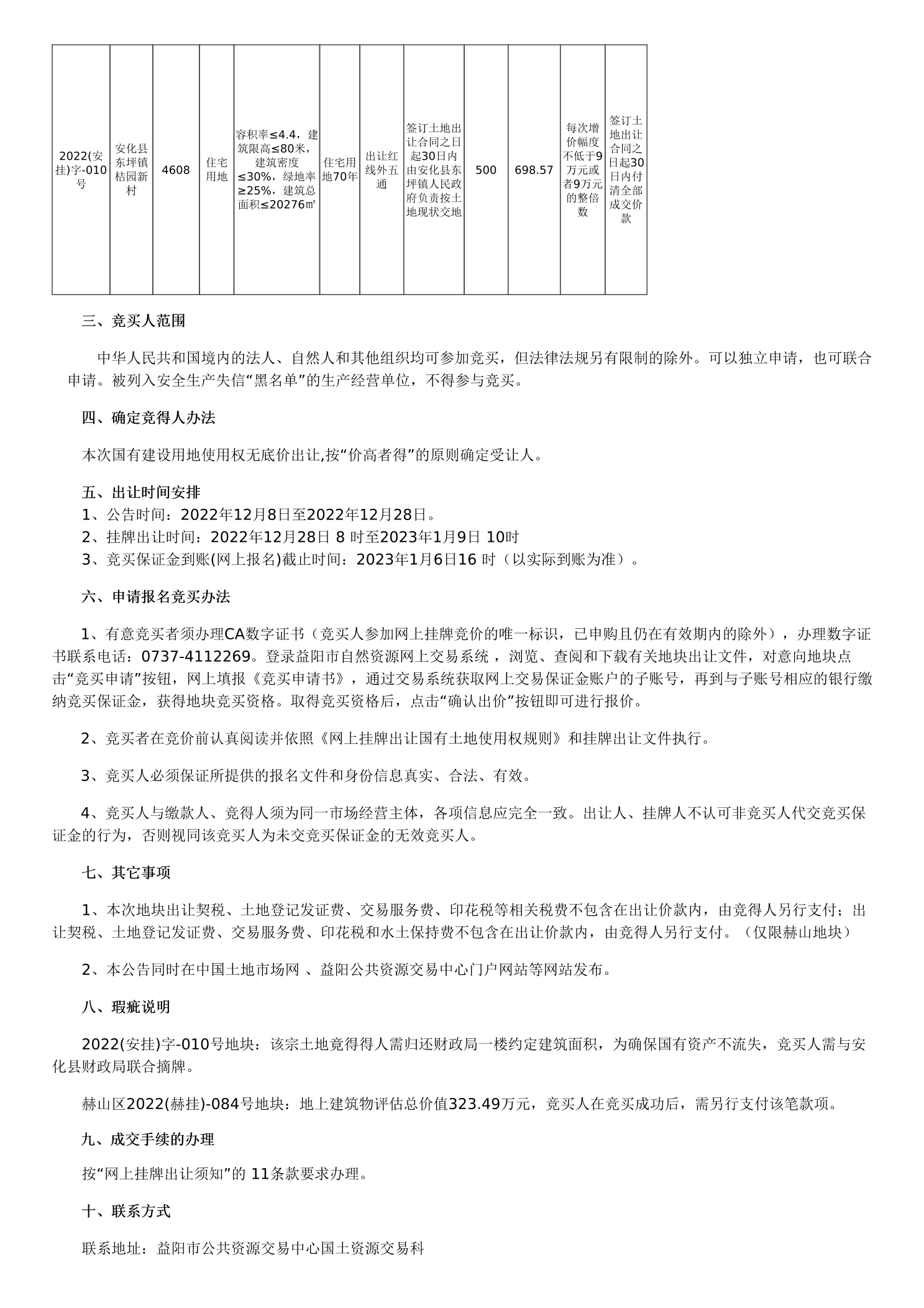
益阳市国有建设用地网上挂牌出让公告 益土网挂字〔2022〕63号
信息来源:区自然资源局
作者:
浏览量:
字体:【字体:
大
中
小
】
【打印本页】
索引号:
4309030009/2022-1700566
发布机构:
赫山区国土分局
发文日期:
2022-12-07 15:53
信息类别:
综合政务
公开范围:
全部公开
公开方式:
政府网站
扫一扫在手机打开当前页